The governance of the Presbyterian Relief and Development Agency (PRDA) is anchored in the broader institutional framework of the Presbyterian Church of South Sudan and Sudan (PCOSS). PRDA operates with a robust, multi-tiered governance system that ensures accountability, transparency, and alignment with its faith-based mission.
1. General Assembly – The Highest Authority
At the top of PRDA’s governance structure is the General Assembly of the PCOSS, which serves as the highest constitutional and policy-making body. It convenes every two years and is composed of representatives from the ten presbyteries of South Sudan and Sudan. The General Assembly is responsible for:
Approving PRDA’s constitution and by-laws
Setting strategic priorities in alignment with church values
Electing key governance members and committees
2. Executive Committee – Program Oversight and Strategy
Beneath the General Assembly is the Executive Committee, which plays a critical oversight and advisory role. The committee comprises: Officers of the General Assembly,Eight elected members from the ruling and teaching elders,Representatives from PRDA’s management.
The committee meets three times a year and is responsible for:
Final decisions on programming and geographic focus
Endorsing the Board of Directors’ resolutions
Providing spiritual and operational guidance to PRDA management
3. Board of Directors – Functional Executive Authority
The Board of Directors holds the functional executive power within PRDA. It is composed of seven senior reverends, including at least one female elder — a testament to PRDA’s commitment to inclusive leadership.
Board responsibilities include:
Organizational oversight and strategic guidance
Financial and administrative policy direction
Supporting resource mobilization and donor engagement
Representing PRDA in national and international forums when required
Board Composition
1. Rev. Coruzu Alan Daky - Chairperson
2. Rev. Gordon Koang Bar - Vice Chairperson
3. Rev. Gideon Tai Tudeal - ED/Board Secretary
4. Tut Mai Nguoth - Ex -Officio Board Member
5. Rev. Paul Bol Kuel - Member
6. Rev. Michael Muot Put - Member
7. Rev. Pasca Aciya - Member
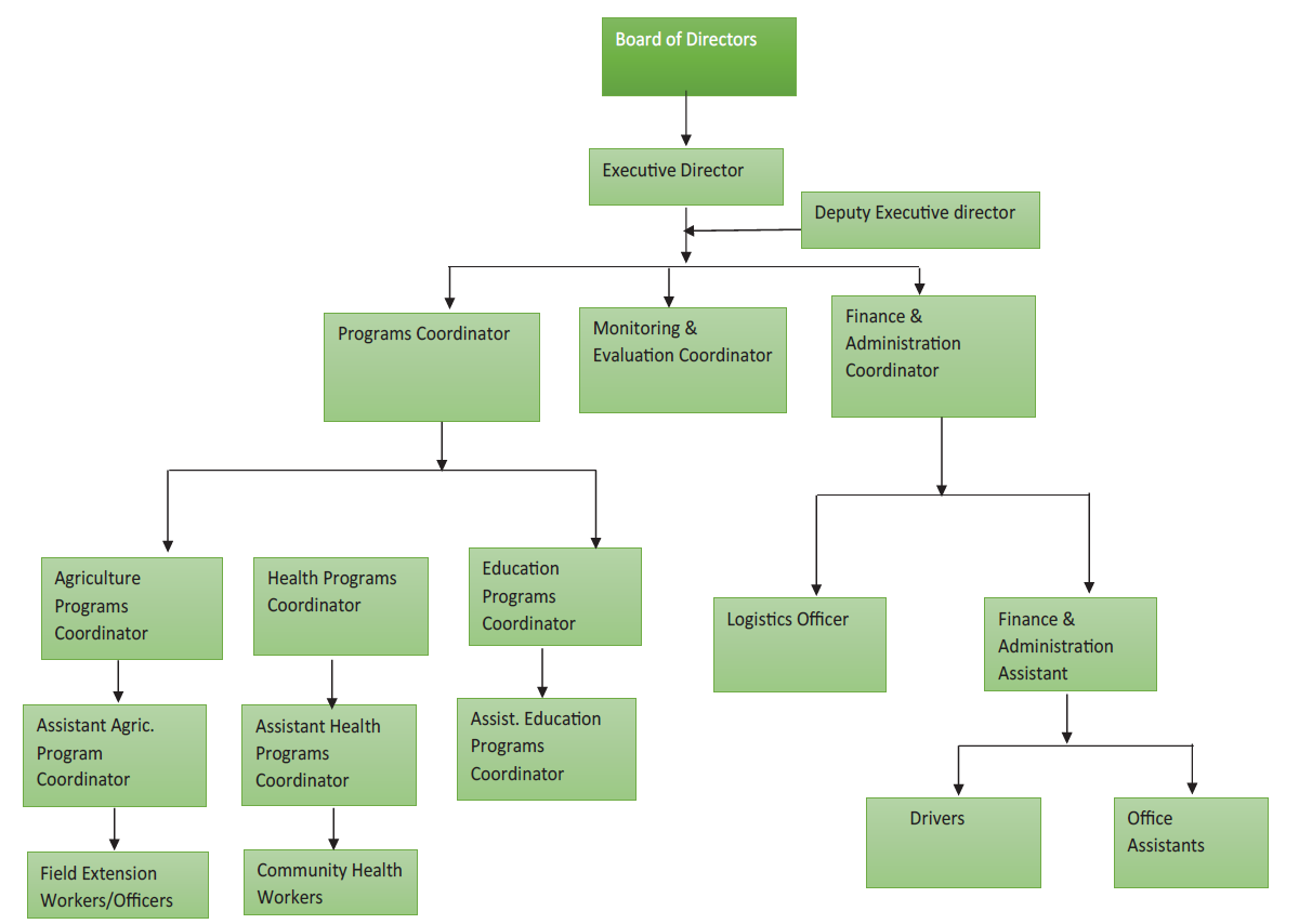
4. Executive Leadership Team
PRDA’s day-to-day management is led by a team of dedicated professionals who bring together humanitarian expertise, administrative skill, and grassroots development experience. Each department has specialized program officers and field workers overseeing implementation in agriculture, health, education, logistics, and more.The team includes:
1. Executive Director
2. Deputy Executive Director
3. Programs Coordinator
4. Finance & Administration Coordinator
5. PRDA Organizational Structure
Donate us to achive our goal
Join our community-driven programs for sustainable change. Your support makes a real difference.